陶姓女宝宝取名时,有哪些优美的名字可以参考?

  • 职业创网
  • 2026-04-25 17:12:56

陶家今天平安诞生了一位很美丽的女宝宝

陶家今天平安诞生了一位很美丽的女宝宝,全家都超开心.下面要给大家分享的内容是:“陶姓女孩取名推荐 洋气好听的名字精选”,一起来...,不地道。

哎呀,真的是太让人激动了!家里添了个小公主,这可是天大的喜事啊。看着那粉嫩嫩的小脸蛋,心里是不是都化开了?不过呢,高兴归高兴,这取名的大事儿可不能马虎。毕竟名字是陪伴孩子一生的符号,得响亮,得吉利,还得有文化底蕴,对不对?咱们陶姓, 那可是大有来头的,宋版百家姓中排名第31位,如今在以姓氏人口为依据的百家姓排名中排第83位,人口两百余万,多么庞大的家族啊!所以给咱们陶家的女宝宝取名,那必须得拿出十二分的精气神来,有啥用呢?!

陶姓女宝宝取名时有哪些优美的名字可以参考?

五行之水的奥秘:冰与羽

说到取名,咱们老祖宗留下的五行八字那是必须要参考的。先来看看这个字。

冰: 五行:水。冰水因冷凝结成的固体;洁白明彻;结冰,冻结。,YYDS!。

你看这个“冰”字,多透亮啊!冰的美好寓意包含了纯洁、坚固、冷静、净化、高傲和永恒等多重含义,为起名提供了具有深刻意义的选择。 别犹豫... 用在女宝宝的名字里那不就是希望她像冰雪一样聪明,一样纯洁无瑕吗?再看看这个:

很棒。 羽: 五行:土。羽:羽字本义是指鸟的毛或用羽毛做的事物,还有一种意思是古代五音之一,相当于简谱“6”。。

蚌埠住了! 羽的寓意:羽这个字用于起名时寓意非常丰富, 象征自由、灵动、高洁、和平、追求和珍惜生命等美好寓意,是一个很不错的名字选项。土生金,还是金生土?哎呀不管了反正就是好!

那些让人心动的名字推荐

来来来 大家看过来这里有一堆好名字,我都挑花眼了!

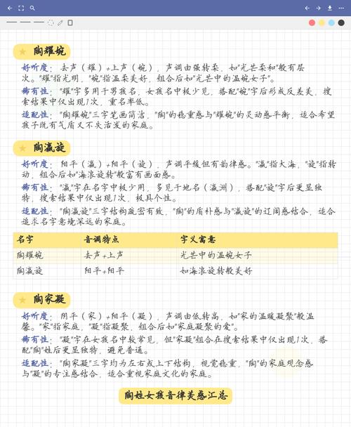
陶霎璐 陶竹芙 陶霎芸 陶舞雅

当冤大头了。 是不是觉得每一个都很好看?特别是那个“霎”字,多有意境,一瞬间的心动啊。还有这些:

陶茹菱 陶筠煜 陶宛妮 陶沐玲

每一个字都像是精心雕琢的美玉。咱们再来看看这些名字的五行搭配,这可是有讲究的。

依灵名字五行为土火;土火组合,火生土,土旺。这种组合的人踏实稳重,待人热情,做事主动,能承受大的压力。其人意志坚定, 在恶劣环境中也能随遇而安,能忍受艰苦,常有贵人相助,能靠自身的努力开辟一番属于自己的事业,胡诌。。

听听,多吉利!要是咱家宝宝以后能有这样的性格,那做父母的得多省心啊。依的寓意:依这个字寓意多样,可表现出依靠、信任、支持、虔诚、依附和依恋等美好意象。在起名时可根据自己的需求和个人偏好选取不同的意象。灵的寓意:灵这个字代表着神秘感、生命力、感性、清新、灵敏和心灵的美好寓意。取这个字作为起名,是希望孩子以后能够拥有活力、敏感、灵活、感性、清新和深度的内心世界。

更多好听的名字大放送

别急别急,好名字还在后头呢!

陶涵语 陶凝珍 陶琪微 陶琳薇

陶茜黛 陶巧婕 陶翔鸣 陶丹华

陶涵莺 陶昕依 陶琪靖 陶筠馨

陶惠莲 陶润芬 陶莉熙 陶梦寒

陶烟琪 陶嘉媛 陶华舒 陶惠璐

陶冰妍 陶翠岚 陶琦露 陶淑霞

陶竹雅 陶馥瑶 陶惠缦 陶霎珊

陶沐佩 陶佳蕊 陶晓花 陶昕芸

陶霎玲 陶碧媚 陶清梦 陶媛莲

陶晓檀 陶榆诗 陶岚萍 陶依枝

陶琦琳 陶静芸 陶佩玲 陶洁倩

哇, 真的是太多了看得人眼花缭乱。每一个名字背后都藏着父母满满的爱意和期盼啊,没耳听。。

深入解析名字的寓意

咱们不能光看名字好听,还得看寓意是不是好。比如这个“珊”字:,CPU你。

我明白了。 珊: 五行:金。珊象征珍贵、美丽。像珊瑚一样好看。也用“珊瑚”喻珍奇之物或人才,

陶姓女宝宝取名时有哪些优美的名字可以参考?

珊的寓意:珊这个字代表着海洋生物珊瑚的美好寓意,包括纯洁美丽、恒久不变、魅力、心灵力量、坚韧和华丽等。起名时可体现这些意义,给孩子带来美好的寓意,这就说得通了。。

还有这个“馥”字:

总的来说... 馥: 五行:水。馥:馥字的原义是指香气,也引申指香气芬芳的意思,馥字常用于女性名。

馥的寓意:馥这个字意味着清香、 芬芳、馥郁、充实、丽质和吉祥,是一个非常美好的字用于起名时传达美好的寓意。

再看看“瑜”字:

瑜: 五行:金。瑜指美玉或玉的光泽。。

瑜的寓意:瑜这个字是一个充满美好寓意的字, 代表着珍贵、美好前途、光彩照人、智慧通透、 他急了。 金玉满堂以及才华出众。将瑜字用于起名,希望孩子能够拥有美好的未来。

五行组合的智慧

说句可能得罪人的话... 咱们老祖宗的智慧那是无穷的,名字里的五行搭配也是有讲究的。大家看看这个:

芳冰名字五行为木水;木水组合, 水生木,木旺。这种组合的人个性善良,温文尔雅,有智慧,有才华,头脑灵活,做事都能经过仔细考虑。其人意志坚定,能为自己的理想不断奋斗,耐性佳,贵人运很好,能开创一番属于自己的事业,造起来。。

芳: 五行:木。芳:本义即指香草。引申义有花卉,美好的,美好的德行或名声,花草的香味等。

芳的寓意:芳这个字展现了美好的花香、 清新的气息、青草茵茵和绿树成荫的美好环境,以及历久不衰的千古不灭的意蕴,是一个非常好的名字选择。

再看看这个组合:

简直了。 芬羽名字五行为木土;木土组合, 木克土,木旺。这种组合的人比较要强、不服输,外表和蔼安详,给人一种容易相处的感觉。但是情绪易变化,耐性不佳,处事容易冲动,好意气用事,容易一意孤行,造成意外损失。如能广纳他人的意见和建议,将会带来更多良机。

芬: 五行:木。芬指花草的香气,也指美名远扬,千载留名,摆烂...。

芬的寓意:芬意味着香气扑鼻, 美丽、富有诗意,令人愉悦的感受,具有吸引力,以及华美等美好寓意。芬可以作为女孩的名字, 我的看法是... 代表芬芳气息、典雅大方,也可以作为文艺作品的名称,代表华丽、唯美、有创造力的想象。

还有这个:

珊冰名字五行为金水;金水组合, 金生水,水旺。这种组合的人有智谋,富有决断力和施行力,领导力强。其人意志坚定,做事有计划,有耐心,能团结众人,调配各种资源来实现自己的人生抱负,成就一番大事业,胡诌。。

再说说看看这个:

馥瑜名字五行为水金;水金组合, 金生水,水旺。这种组合的人头脑灵活,为人正直,富有决断力,施行力很强。其人意志坚定,做事有计划,目标明确,贵人运好,能在众人的帮助和支持下取得成功。

大数据时代的起名参考

现在都什么年代了 咱们起名也得跟上时代的步伐,大数据分析那是少不了的。

起名网陶姓最好的女孩名字大全介绍 上述名字是起名网精心收集的陶姓最好的女孩名字大全,姓陶女孩最好的名字大全是网上大数据姓名收集,仅供陶姓女孩起名参考,每个人八字不一样,请勿照搬。需要根据生辰八字定制有偿起名服务请联系。 您的起名专家 平台认证 实名认证... 周易起名是通过宝宝的生辰八字,并以五行以及周易卦象为参考依据进行取名,一边又符合现代审美艺术,扬长避短,阴阳平衡,从而起到辅助人生运势的作用。而传统周易命理、数理,需要有专业的知识,难以掌握。一个真正符合命理数理的好名字,能够让人因名而贵、名扬天下。所以呢,起一个好名字...,复盘一下。

看看这些大数据筛选出来的名字,是不是很有感觉?

我们都曾是... 陶亦信陶玲羽陶晨绮陶昔琳陶倩茹陶嘉悦陶懿抒陶昊妘陶香蔓陶颢晴陶明妍陶一瑄陶聪舒陶宝琴陶佳润陶夕媛陶琳茜陶煜遥陶羽采陶皙娴陶茗柔陶宇悦陶宸彤陶梦京陶湘含陶莹冉陶韵珍陶晴菏陶祺益陶娇莹陶晴颜陶蕊琀陶卓仪

还有这些,都是经过精心挑选的:

别担心... 陶蓓颖陶卉凡陶凤荷陶怡缘陶芳亦陶毅瑶陶渲怡陶素妍陶琳果陶义雅陶韵桢陶清兮陶雯暄陶衍玥陶胡岚陶康滢陶钧霈陶嘉霏陶淋浠陶钰婷陶馨霖陶淑豪陶燕利陶可玲陶菁童陶嫣晶陶柏芬陶淑铭陶沫霏陶筱洛陶采姿陶婷淇陶宥莹陶筱俪陶菀彤陶姝熙陶鸿珺陶思芩陶琪璐陶韵婵陶忻韵陶琳依陶凤莲陶纹霖陶婉君陶卿莹陶学菡陶书荷陶琬晴陶珍玥陶容梅陶妙诺陶珠娜陶婉尔陶彩凡陶琪姗陶曼昱陶妙梵陶稼宁陶晋瑶陶姝音陶奕瑶陶韦娴陶雅汀陶妤默陶宛安陶杏香陶娴婷陶玫怡陶沛娜陶安颖陶彩

关于生肖星座与风水的思考

作为陪伴我们一生的重要符号,名字扮演着至关重要的角色,而在名字的选择上只有真正适合的名字才算得上好名字,出生年份在其中是不得不参考的...,拉倒吧...

选择一个独特而又富有个性的名字是非常重要的。一个好的名字不仅能够展现个人的特点,还能够给人留下深刻的印象。接下来由吉八字网为您推荐一些陶姓大气响亮的女孩名字,希望能够给您一些启发和帮助,原来如此。。

郎朗上口,其有美好、 夸奖、赞许的意思,以此作为女孩的名字,表示女孩品德高尚,聪慧且有涵养,深受他人赞誉与喜爱; 彤 字本义指红色,也可引申为...,完善一下。

灵: 五行:火。灵聪明,灵活;精神;反应敏捷,活动迅速;美好。。

依: 五行:土。依:指靠,仗赖;按照;顺从;亲密的样子。

媛:媛字念作yuàn,媛字五行属火,用作人名意指美德、 花容月貌、姿态优美之义;.提示:点击名字即可测试该名字是否符合宝宝生辰八字.,放心去做...

更多私藏好名字分享

私信TA名字建议: 陶汝婉、陶桦境、陶玟洪、陶辛苫、陶朝多、陶苫凌、陶嫣雅、陶谊轩、陶鸯佟、陶朵亦、陶桓童、陶曼绚、陶济贤、陶妘齐、陶泓泰、陶叶泽、陶沁吉、陶淑羽、陶凯芩、....

陶桦境 陶玟洪 陶辛苫 陶朝多 陶苫凌 陶嫣雅 陶谊轩 陶鸯佟 陶朵亦 陶桓童 陶曼绚 陶济贤 陶妘齐 陶泓泰 陶叶泽 陶沁吉 陶淑羽 陶 我CPU干烧了。 凯芩 陶阡聆 陶慧珂 陶韵蓓 陶楦陇 陶珍初 陶洁沄 陶珂茜 陶婉济 陶梅宝 陶璐涵 陶允蔓 陶彤芸 陶亮钧 陶淇予 陶雅千 陶其咏 陶艺桦

这些名字是不是很特别?有些字可能平时不常见,但用在名字里却别有一番风味。比如“苫”、“阡”、“楦”,这些字都很有古风古韵,显得特别有文化。

与祝福

陶姓女孩名字好听带诗词出处的名字内容,下面给大家带来陶姓女孩名字好听带字义分析的名字推荐。 陶姓女孩名字好听:带字义分析 丞:指帮助,辅助,如丞弼,丞辅;也指接受,秉承。丞字五行属金,用作人名意指聪明、别具慧眼、足智多谋、精明强干之义; 熙:指光明。兴起,兴... 政:政字本义匡正。 交学费了。 指治理国家事务,国家某一部门主管的业务或家庭、集体生活中的事务。政字五行属火,用作人名意指正义、 高尚、稳重之义;这个名字更适合给男宝宝起名字,男孩使用比例高。 哲:本义为聪明,有智慧。也指聪明、有才能的人。哲字五行属火,用作人名意指冰雪聪明、 ...

哎呀,说了这么多,其实最重要的还是父母喜欢。名字只是一个代号,但里面承载的爱是无价的。希望每一个陶家的女宝宝都能有一个好听、好看、好寓意的名字,健康快乐地长大,这玩意儿...!

从头再来。 再说说再啰嗦一句, 起名这事儿,真的得慎重。别光看网上的,还得结合宝宝的生辰八字,听听家里老人的意见,毕竟这也是一种传承嘛。祝大家都能取到满意的好名字!